文件格式:word文件
文件下载:点击下载文件
加入会员:点击立即加入




关于有限空间的四个新标准、三本手册、全套文件
(文末下载原件)

1.《工贸企业有限空间警示标志》








2.江苏地标:DB32T3848-2020 《有限空间作业安全操作规范》












3.北京市《有限空间作业安全技术规范》

























4.昆山市工贸企业有限空间作业可视化规范化管理“锁、网、栏、板、牌、柜、表、人”八字要素
一、八字要素建设标准
1.安全锁。进出污水处理设施入口处需安装安全锁。包括实体锁、人脸识别和车闸等智能门禁系统等。选用实体锁、智能门禁系统和车闸应确保无死角,未授权人员无法通过弯腰、侧身等方式绕开安全锁进入污水处理设施区域。人员通行的智能门禁系统应选用门闸或旋转闸。



2.防坠网。污水池顶部应安装防坠网,防坠网规格及安装方式应符合《安全网》(GB 5725-2009)的规定:
(1)材质:锦纶、维纶、涤纶;
(2)绳结构:网绳、边绳、系绳、筋绳均应由不小于3股单绳编制成。绳头部分应经过编花、燎烫等处理,不应散开;
(3)质量:单张网不应超过15kg;
(4)尺寸:平面网宽度/跨度不小于3m;
(5)网绳拉力:大于3000N;
(6)形状:菱形或者方形,每个网目边长不大于8cm;
(7)位置:安装在开口的污水池池体边缘正上方,且可靠固定;
(8)阻燃性能:续燃、阴燃时间均不大于4s;
(9)定期修护、检查及更换。

3.防护栏。有限空间的坑、井、洼、沟或人孔、通道出入门口应设置防护栏、盖和警告标志,夜间应设警示红灯。防护栏颜色统一刷成红白相间,防护栏高度、踢脚板等应符合《固定式钢梯及平台安全要求第3部分:工业防护栏杆及钢平台》(GB4053.3-2009)。
(1)高度:防护栏杆高度应不低于1050mm;当距坠落基准面大于20m时,防护栏杆高度应不低于1200mm。
(2)踢脚板:踢脚板顶部在平台地面之上高度应不小于100mm, 其底部距地面应不大于10mm。踢脚板宜采用不小于100mm×2mm的钢板制造。
(3)颜色:防护栏颜色统一刷红白相间。



4.可视化看板。根据《昆山市工贸行业危险作业全流程安全管理指引手册》的规范,制作可移动式《昆山市危险作业安全可视化看板》。
(1)危险作业看板建议尺寸:L*H=850mm*650mm,主要可分为8个区域。
(2)危险作业看板内容:危险作业安全可视化看板共分8个部分,分别用于张贴危险作业安全警告标志卡、作业审批表、个人防护用品指令标志卡、人员资质、作业方案、应急预案及应急装备点检清单、培训情况、监护人等相关人员信息相关内容。
(3)危险作业看板位置:设置在危险作业现场醒目位置。
(4)危险作业看板设计:具体见下图。


① 此处文字为固定文字,印于看板上;看板上的框可设计成亚格力板材质,后续文件资料可插入放置,以便反复利用于不同危险作业;其中,放标志卡处可设计成磁吸附,以便后续黏贴对应标志卡;
② 文字固定印于看板;框内需要放置/黏贴警告标志卡,且警告标志卡需要严格按照国标要求制作/购买,即黑色正三角形的几何图形、黑色符号和黄色背景;
③ 文字固定印于看板,框内的作业审批表使用本指引的格式,且相关人员需要审批签字才算有效;
④ 文字固定印于看板,框内需要放置/粘贴个人防护用品指令标志卡,且指令标志卡需要严格按照国标要求制作/购买,即圆形几何图形、白色图形符号和蓝色背景;
⑤ 文字固定印于看板,框内需要放置人员资质证的复印件信息;
⑥ 文字固定印于看板,框内需要放置作业方案的原件;
⑦ 文字固定印于看板,此处的应急预案需要针对危险作业的具体类别而制定,且要体现必要的应急装备/物资的种类且附上现场点检情况;
⑧ 文字固定印于看板,框内需要放置培训记录信息,含:培训主题、培训时间、培训地点、培训师、培训考核合格等信息;
⑨ 文字固定印于看板,框内需要放置两类人员信息,现场作业负责人及其联系方式、现场监护人员及其联系方式。

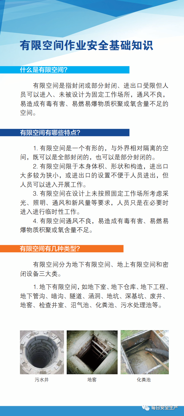
5.警示牌。污水池入口处、楼梯处各设置三块警示牌(告知牌、警示栏、操作规程),尺寸统一;污水池栏杆处每个方向至少设置一块警示牌。有毒有害因素种类应符合实际情况,浓度应符合GBZ 2.1规定。




6.应急柜。污水处理设施现场应设置应急柜,便于取用。通讯设备、呼吸器、防毒面罩、安全绳、救生圈、吊救装备等应急救援物资装备应参考《危险化学品单位应急救援物资配备要求》(GB 30077-2013)等国家法规、标准进行配备,并定期检验检测,确保应急器材完好、有效。空气呼吸器等应确保2套以上,应急装备清单应写清应急装备的种类、数量、存放地点。存在缺氧或有毒且无法达到国家标准、或者不易通风换气的有限空间场所,作业时应佩戴隔离式呼吸器;必要时应拴带安全绳,并可靠地固定在有限空间外,便于与监护人员的沟通及救援。


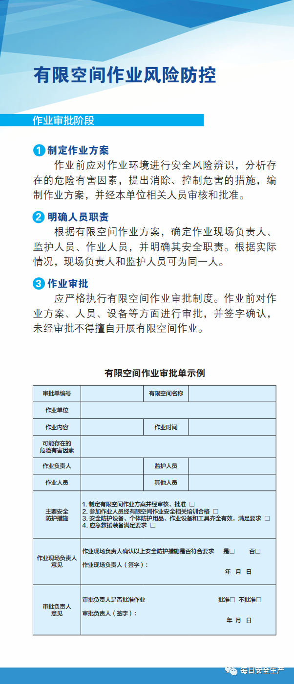
7.作业审批表。作业前应填写有限空间作业审批表并按规定对作业方案以及现场条件进行确认,确认无误后方可作业。最长作业时限不应超过24h,特殊情况超过时限的应办理作业延期手续。一处有限空间、同一作业内容办理一张审批表,当有限空间工艺条件、作业环境条件改变时,应重新办理审批表。

8.作业监护人。应设置专人进行监护,监护人应佩戴监护人袖章,全程监护,不得擅自离岗。在风险较大的有限空间作业时,应额外再增设监护人员,随时与有限空间作业人员保持联络。监护人应装备可靠的气体检测仪、通讯设备、个体防护用品、应急救援设备等,并且定期标定、维护。作业期间,监护人不得离岗,不得进入有限空间,并应掌握有限空间作业人员的人数和身份,对人员和工器具进行清点。


二、互联网+信息化平台建设标准
为了更高质量、更有效率、更可持续、更为安全的进行有限空间作业安全管理,有限空间作业企业应建立互联网+信息化监控平台,平台应具备以下功能:
1.人员及车辆封闭式管理功能
(1)实时展示有限空间封闭化管理区域(以下简称“区域”)内人员基本信息及人数功能;
(2)实时展示区域内车辆基本信息功能。
2.监控视频查看功能
(1)查看区域内部及周边视频监控的功能。
3.风险可视化功能
(1)展示整个区域及内部危险源实时风险的功能;
(2)展示区域内作业数、人数及报警数统计的功能。
4.三维地图功能
(1)对整个区域进行三维建模的功能;
(2)在三维地图上展示实时风险的功能;
(3)在三维地图上展示实时报警的功能;
(4)在三维地图上查看区域监控的功能;
(5)三维地图上展示人员实时位置的功能。
5.票证及活动管理功能
(1)开具作业票证(含有限空间作业票证)功能,开具的作业票证手签功能,且要能够与对应的危险源绑定;
(2)发起巡检任务功能;
(3)发起活动功能,发起的活动要能够进行自定义;
(4)证书管理功能,且能够作为开具票证的验证条件;
(5)风险矩阵管理功能;
(6)个人防护设备管理功能,且能够作为开具票证的选择项。
6.隐患排查功能
(1)定义隐患排查预案功能;
(2)发起隐患排查功能。
7.有限空间危险源管理功能
(1)管理有限空间内危险源的功能;
(2)在三维地图上展示危险源的功能;
(3)展示危险源通风状况、有毒可燃气体及含氧量监测状况、作业状况,以及当前风险状态的功能。
8.有毒可燃气体及含氧量监测功能
(1)在后台指挥中心展示有限空间作业区域内的有毒可燃气体及含氧量的实时数据功能;
(2)设定有毒可燃气体及含氧量的报警阈值功能;
(3)有毒可燃气体及含氧量超过或低于阈值的报警功能。
9.区域闯入报警功能
(1)设置人员闯入报警区域的功能;
(2)人员闯入未授权区域的报警功能。
10.明火探测功能
(1)探测到明火的报警功能。
11.紧急状态处置功能
(1)紧急按钮开关;
(2)当打开紧急按钮后,给应急处置人员自动授权进入有限空间区域的功能。
12.手机端功能
(1)监控查看功能;
(2)报警查看功能;
(3)开具作业票证功能,且对有限空间作业的必要动作进行引导和留痕的功能;
(4)巡检功能;
(5)隐患排查功能。




































































































