文件格式:ppt文件
文件下载:点击下载文件
加入会员:点击立即加入

工业防护栏杆和钢平台常见安全隐患
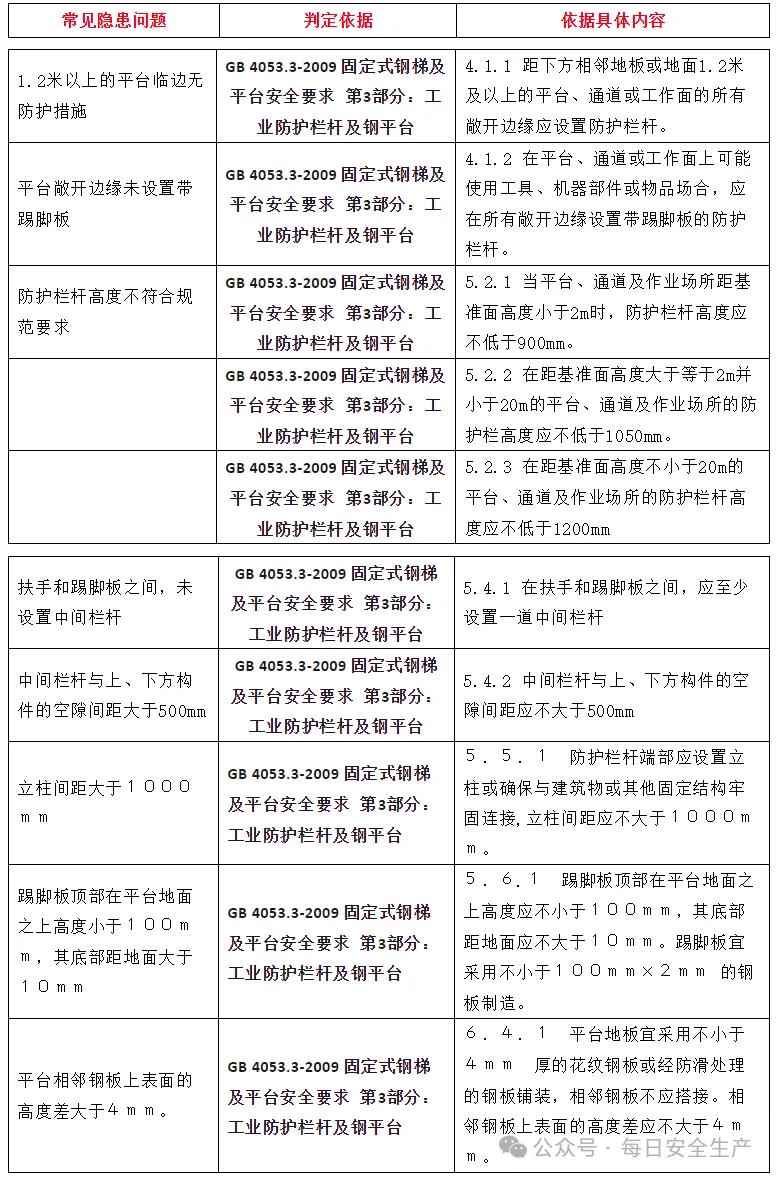
1、未设置防护栏杆:距下方相邻地板或地面1.2m及以上的平台、通道或工作面的所有敞开边缘未设置防护栏杆。

依据:GB 4053.3-2009《固定式钢梯及平台安全要求 第3部分:工业防护栏杆及钢平台》4.1.1。

2、防护栏杆中间栏杆设置不符合要求:防护栏杆未设置中间栏杆(横杆),或中间栏杆与上下构件间形成的空隙间距大于500mm。


依据:GB 4053.3-2009《固定式钢梯及平台安全要求 第3部分:工业防护栏杆及钢平台》5.1.2。

3、防护栏杆高度不符合要求:防护栏杆高度低于相关标准要求。

依据:GB 4053.3-2009《固定式钢梯及平台安全要求 第3部分:工业防护栏杆及钢平台》5.2

4、平台、通道、工作面未设置踢脚板:平台、通道、工作面的所有敞开边缘未设置踢脚板。

依据:GB 4053.3-2009《固定式钢梯及平台安全要求 第3部分:工业防护栏杆及钢平台》 4.1.2

5、护栏立柱间距过大:护栏立柱间距超过1米。

依据:GB 4053.3-2009《固定式钢梯及平台安全要求 第3部分:工业防护栏杆及钢平台》 5.5.1

6、踢脚板安装不合规:踢脚板高度少于100mm或踢脚板底部与地面的间距超过10mm。

依据:GB 4053.3-2009《固定式钢梯及平台安全要求 第3部分:工业防护栏杆及钢平台》 5.6.1

7、钢平台高度不合规:钢平台距顶部障碍物距离小于1.9米。


8、未进行防锈防腐处理:防护栏杆及钢平台安装后,未对其至少涂一层底漆和一层(或多层)面漆,或未采用等效的防锈防腐涂装。

依据:GB 4053.3-2009《固定式钢梯及平台安全要求 第3部分:工业防护栏杆及钢平台》4.6.3。


对于作业平台或高处作业需要设置防护时的防护栏杆,其高度、间距等技术标准,经常存在一些不合规之处。但其实对于此类标准和要求,在《固定式钢梯及平台安全要求 第3部分:工业防护栏杆及钢平台》(GB 4053.3-2009)中都有明确的要求。

4. 1 防 护 要 求
4. 1. 1 距下方相邻地板或地面 1.2 m 及以上的平台、通道或工作面的所 有敞开边缘应设置防护栏杆 。
4. 1. 2 在平台、通道或工作面上可能使用工具、机器部件或物品场合,应在所有敞开边缘设置带踢脚板的防护栏杆。
4. 1. 3 在酸洗或电镀、脱脂等危险设备上方或附近的平台、通道或工作面的敞开边缘,均应设置带踢脚板的防护栏杆。
4. 1. 4 当平台设有满足踢脚板功能及强度要求的其他结构边沿时,防护栏杆可不设踢脚板。

5.1 结构形式
5.1.2 防护栏杆各构件的布置应确保中间栏杆 (横杆 ) 与上下构件间形成的空隙间距不大于500 mm。构件设置方式应阻止攀爬 。
5. 2 栏 杆 高 度
5.2.1 当平台、通道及作业场所距基准面高度小于2m时 , 防护栏杆高度应 不低于 900 mm.。
5.2.2 在距基准面高度大于等于2m并小于20m 的平台、通道及作业场所 的防护栏杆高度应不低于1050 mm。
5.2.3 在距基准面高度不小于 20m的平台、通道及作业场所的防护栏杆高 度应不低于1200 mm。
5. 4 中 间 栏 杆
5. 4. 1 在扶手和踢脚板之间,应至少设置一道中间栏杆 。
6. 4 平 台 地 板
6.4.1 平台地板宜采用不小于4mm厚的花纹钢板或经防滑处理的钢板铺装,相邻钢板不应搭接。相邻钢板上表面的高度差应不大于4mm。


主要依据:防护栏杆各构件的布置应确保中间栏杆与上下构件之间的空隙间距不大于500MM。
《固定式钢梯及平台安全要求第3部分:工业防护栏杆及钢平台》(GB4053.3-2009)5.1.2 当距基准面高度大于2米小于20米的平台、通道、作业场所的防护栏杆高度不应低于1050MM。
《固定式钢梯及平台安全要求第3部分:工业防护栏杆及钢平台》(GB4053.3-2009)5.2.2 中间栏杆与上下方构件的空隙间距不应大于500MM。
《固定式钢梯及平台安全要求第3部分:工业防护栏杆及钢平台》(GB4053.3-2009)5.4.2 防护栏杆端部应设置立柱,立柱间距不应大于1000MM。
《固定式钢梯及平台安全要求第3部分:工业防护栏杆及钢平台》(GB4053.3-2009)5.5.1平台地面到上方障碍物的垂直距离不应小于2000MM。
《固定式钢梯及平台安全要求第3部分:工业防护栏杆及钢平台》(GB4053.3-2009)6.2.1 斜梯内侧净宽度应不小于450MM,不宜大于1100MM。
《固定式钢梯及平台安全要求第2部分:钢斜体》(GB4053.2-2009)5.2.2 踢脚板顶部在平台地面以上高度不小于100MM,其底部距地面不小于10MM。
《固定式钢梯及平台安全要求第3部分:工业防护栏杆及钢平台》(GB4053.3-2009)5.6.1